世界衛生組織18日說,全球新冠肺炎確診病例累計已超過20萬例。
連日來,為了延緩疫情進一步蔓延,各國相繼加碼升級防控措施,以積極應對疫情。
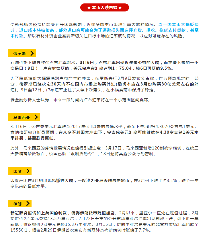
而對于石材外貿,需要密切關注這些貿易風險!
3月10日,沃倫·巴菲特在評論前一日美股大跌時,對媒體說:“假如你在市場上堅持得足夠久,你會遇到各種情況,可我活了89歲,也是第一次見到這種場面?!辈恢浪麜粫蠡谶@句話說早了。
北京時間19日凌晨,美股又雙叒叕熔斷了!
北京時間19日0時56分,標普500指數大跌7%觸發熔斷機制,暫停交易15分鐘。道瓊斯指數也跌破20000點關口,抹去過去三年漲幅。納指則重挫6.30%。加上本月9日、12日、16日的三次,美股僅在3月就4次熔斷!
這是紐約股市在10天內的第四次熔斷,也是1988年設立熔斷機制以來的第五次熔斷。
3月16日,國家統計局公布了今年前兩個月的宏觀經濟數據,工業、消費、投資均創下或接近同期歷史最低,反映新冠疫情對經濟的影響超過預期。
目前這些國家已處于高風險狀態,石材外貿企業請務必注意貨款安全。




防風險建議
針對以上國家的訂單,建議石材外貿企業:
① 重視疫情爆發地區的消費需求減少、收入降低、失業率上升、企業倒閉等情況變化。
② 保持關注目標市場的匯率變化。
③ 關注人民幣匯率波動。隨著美聯儲大幅降息100個基點且啟動7000億美元QE計劃,人民幣匯率“波瀾不驚”背后,卻暗潮洶涌,多空博弈在離岸遠期外匯交易市場相當激烈。
④ 疫情嚴重地區的買家所下的訂單,發貨前須保持與客人的溝通,關注當地交通管制情況,防止客人無法提貨。此外還需要關注買家的運營情況,防范違約風險。
⑤ 出貨后,關注貨物運輸情況,務必留足更充裕的時間并關注額外費用。
⑥ 接新客戶、新訂單須更加謹慎,盡量采用CIF、FOB貿易術語,保障貨款安全。
⑦ 必要時候購買中信保。目前多地已出臺政策,加強出口信用保險支持,給予一定的保費補助,各地細則可咨詢本地的商務部門。
客服熱線:











